会社概要
株式会社ヨシムラジャパン
創立 | 昭和29年(1954年) |
---|---|
所在地 | 〒243-0303 神奈川県愛甲郡愛川町中津6748 (アクセスマップはこちら) |
URL | https://www.yoshimura-jp.com/ |
役員 |
|
資本金 | 5,000万円 |
従業員数 | 80名 |
事業内容 | 二輪・四輪車用部品/用品の研究開発 (レース参戦)、製造、販売 |
主要取引先 |
|
---|---|
取引銀行 |
|
関連会社 | YOSHIMURA R&D OF AMERICA,INC.(USA) YOSHIMURA ASIA CO., LTD. (タイ王国) |












アクセスマップ
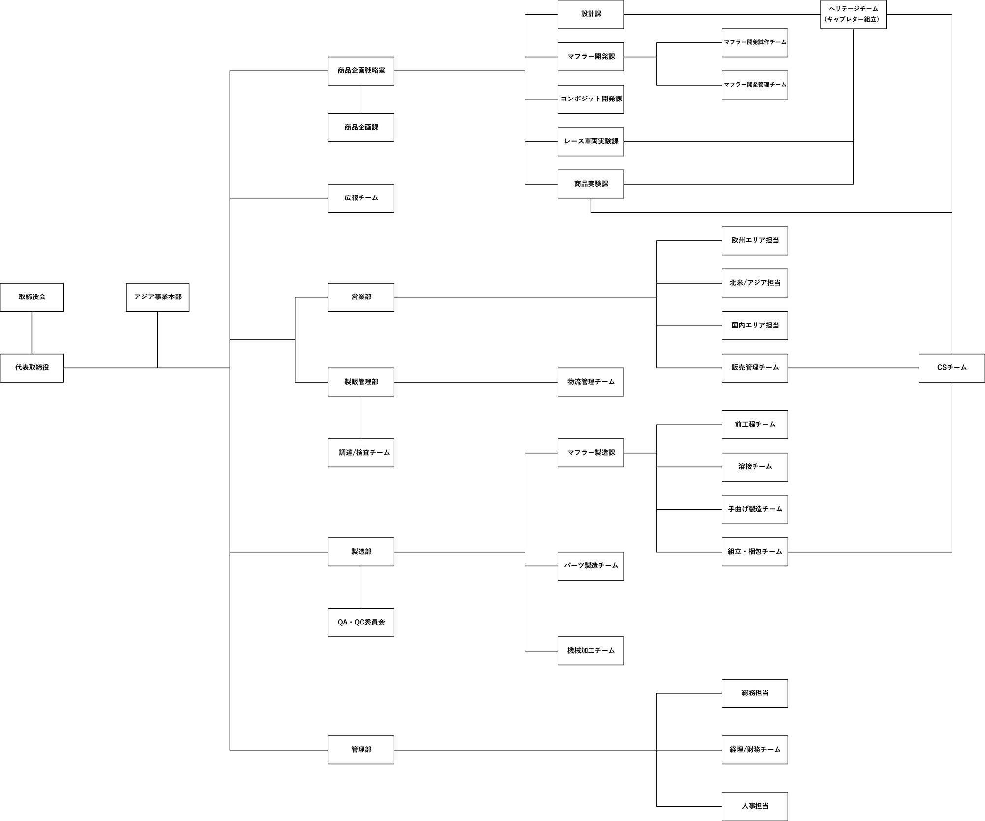
組織図
